
【雜志名稱】Cell Stem Cell(IF=21.46)
【發表單位】美國波士頓兒童醫院,哈佛醫學院,波士頓大學,加州大學等
【發表時間】2020-09-04
【主要技術】10XGenomics
概述:KRAS 突變是上皮癌的常見驅動因素。然而,尚不清楚在上皮細胞中致癌性 KRAS 激活后早期發生的分子變化。研究人員比較了四組樣本中 KRAS 激活后單細胞分辨率下的轉錄變化。除了患者樣品和基因工程小鼠模型外,研究人員還從原代小鼠和人誘導的多能干細胞衍生的肺上皮細胞開發了類器官系統,從而對早期肺腺癌進行建模。在所有四種情況下,表達致癌性 KRAS 的肺泡上皮祖細胞(AT2)均降低成熟譜系基因的表達。這些發現證明了體外類器官方法可用于揭示致癌性 KRAS 表達的早期結果。該文獻提供大量數據集,并描述了能夠區別早期肺癌中轉錄差異的類器官工具,從而有助于尋找 KRAS 驅動的腫瘤靶標。
實驗樣本

主要結果
一、遠端肺上皮的 scRNA-Seq 揭示早期腫瘤形成過程中 KRASG12D 激活細胞的特異 Cluster

圖 1 利用 scRNA-seq 分析體內 LUAD 早期上皮細胞群
用 Ad5-CMV-Cre 感染 KY 小鼠,7 周后,用 FACS 收集重組 [YFP+] 和未重組 [YFP-] 細胞。然后用 10XGenomics scRNA-seq 來檢測肺腺癌(LUAD) 早期的基因表達。從圖看供分成 4 個亞群,C1 亞群主要由 YFP + 細胞組成,C0 亞群是有 YFP- 細胞組成,而 C2 和 C3 中同時存在 YFP + 和 YFP- 細胞。
AT2 細胞的 marker 基因 Sftpc 和 Lyz2 在 C0 和 C1 中表達高,纖毛細胞的 marker 基因 Foxj1 和 Cd24 在 C2 中表達高,棒狀細胞的 marker 基因 Scgb1a1 和 Scgb3a2 在 C3 中表達高。AT2 細胞先前被認為是肺腺癌細胞的起源,并且是一種在 KRASG12D 表達上形成轉錄上不同簇的肺上皮細胞類型。因此,研究者集中研究了 KRAS 激活對 AT2 細胞的影響。
對 C0 和 C1 兩個亞群的基因、轉錄因子(TF) 和輔助因子(TFC) 進行差異表達(DE) 分析。原癌基因 Myc 和 Id1(一種可促進非小細胞肺癌(NSCLC)細胞增殖和轉移的 TF)在 C1 中高表達。轉錄因子(TF) Nkx2- 1 和 AT2 細胞特征轉錄因子 Etw5 在 C0 中高表達。此外,與配對的癌旁組織相比,NSCLC 腫瘤組織中發現 TF Foxq1 高表達,肺發育過程中表達的 TF Etv4 以及 Klf4 對誘導細胞的多能性很重要,且在 C1 中高表達。因此,當 KRASG12D 表達時,AT2 細胞下調 TF/TFCs 維持 AT2 細胞特征,而已知促進腫瘤生長、對發育過程重要并誘導多能性的因子表達增加。小鼠 AT2 細胞 Marker 基因表達在 C1 中明顯低于 C0。
有報道顯示原代人 LUAD 包含表達多種譜系特異性特征的細胞。本研發現 C1 的 AT2 細胞 markers Sftpc,Lyz2 和 Etv5 的表達較低,這與 AT2 細胞特征的丟失一致。值得注意的是,肺泡 1 型(AT1)markers Aqp5 和 Pdpn 以及棒狀細胞 markers Scgb1a1 和 Scgb3a2 被上調,表明其他肺上皮細胞類型的轉錄啟動作用。此外,小鼠肺干細胞的 markers Ly6a(SCA1) 和 KrasLSL-G12D/+;p53fl/fl(KP) 肺癌模型中的腫瘤增殖細胞也在一些 C1 細胞中上調。
二、體外類器官可迅速再現體內腫瘤進展
為了更好地了解 KRASG12D 激活后的轉錄程序,研究者開發了一種體外類器官系統,使他們能夠在致癌的 KRAS 誘導后不久快速模擬原代肺 AT2 細胞的變化。通過解剖成年 KY 鼠、KrasLSLG12D/+,p53fl/fl,Rosa26LSL-YFP-KPY 鼠和 Rosa26LSL-YFP(Y) 對照小鼠的肺臟制備類器官,并用 FASC 分離 AT2 細胞。在體外用 Cre 病毒感染細胞,并在 ALI 共培養系統中與基質細胞培養。在 Cre 表達時,幾乎所有的有機物都是 YFP+,這表明 Cre 的誘導效率很高。

圖 2 scRNA-seq 發現表達 KRASG12D 的類器官細胞的轉錄特征
為了進一步表征 KY-CRE 類器官,研究者對如前所述的來自 KY-CRE 和 KY-Emp 類器官的第 7 天 EPCAM + 細胞進行了 scRNA-seq。數據確定了 3 個亞群:C0org,C 1org 和 C2org。C1org 主要由 KY-Emp 細胞組成,代表對照簇,而 C0org 和 C2org 主要包含 KY-CRE 細胞。相關分析顯示,所有三個亞群是不同的,且 C0org 和 C1org 呈負相關。與對照亞群 C1org 相比,C0org 和 C2org 中的 KRAS 激活的基因集上調(E 圖)。與 C1org 相比,C2org 中的 NF-kB 激活基因集表達較低(F 圖),而 C0org 中的則較高,這表明只有一個 Cre 簇具有上調的 NF-kB 信號傳導(F 圖)。增殖功能基因集僅在 C2org 中升高,而在 C0org 中沒有升高,這表明盡管兩個亞群中的 Kras 激活基因基因集表達很高,但 Cre 簇中只有一個具有比對照更高的增殖功能基因集(G 圖)。
接下來進行 DE 分析,然后識別 TF / TFC。與 GEMM 數據相似,對照 C1org 的 Etv5 表達升高,提供了 AT2 細胞轉錄特性丟失的其他證據。與對照相比,在兩個 Cre 簇中高表達的 TF 是 Foxq1,而 C2org 具有 Id1 的高表達,GEMM 中也檢測到了兩個 TF。有趣的是,C0org 在肺發育過程中高表達 TFSox9。在同一亞群中,分別指示 Tgfb 和 p53 信號的 Smad7 和 Trp53 也被上調。
兩個 KY-CRE 亞群 C0org 和 C2org 中 AT2 細胞的信號減少,類似于 GEMM 數據。與此一致的是,AT2 細胞標記 Lyz2 和 Sftpc 以及肺部特征的 TF Nkx2- 1 的表達降低(I)。相比之下,兩個 KY-CRE 簇中的肺發育基因 Hmga2 和 Sox9 均被上調(I 和 J)。此外,還發現 Sox9 靶基因集在 C0org 中上調,表明 Sox9 在這個亞群中高度表達和活躍(K)。接下來,研究者想驗證在 GEMM 中的 YFP+ 亞群中是否也上調了 Sox9。令人驚訝的是,與 YFP-C0 集群相比,YFP+C1 亞群中的 Sox9 和 Sox9 目標激活相關基因顯著上調。值得注意的是,與類器官數據相比,GEMM 模型中的變化要細微得多,表達水平也更低。為了確定兩個 KY-CRE 簇是否代表癌細胞發展的兩個不同階段,以及是否從一個簇過渡到另一個簇。研究者用 RNA velocity 分析了類器官和 GEMM scRNA-seq 數據集。在類器官數據中,RNA velocity 表明表達 KRASG12D 的 AT2 細胞從 Sox9LOW 過渡到 Sox9HIGH 細胞(圖 L)。相比之下,盡管 C1 GEMM 亞群顯示出明確的過渡方向,但它并不僅僅針對 Sox9 + 細胞。觀察到的差異可能是由于 GEMM 中 Sox9 的表達水平明顯降低。
總體而言,研究結果發現 GEMM 與體外誘導的腫瘤類器官系統之間存在許多相似之處。值得注意的是,兩個模型中的 AT2 細胞譜系基因均被下調,而發育和祖細胞基因均被上調,這提供了在 LUAD 早期發生分化損失的證據。
三、人 iAT2s 下調 KRASG12D 表達的分化和上調祖細胞的標記

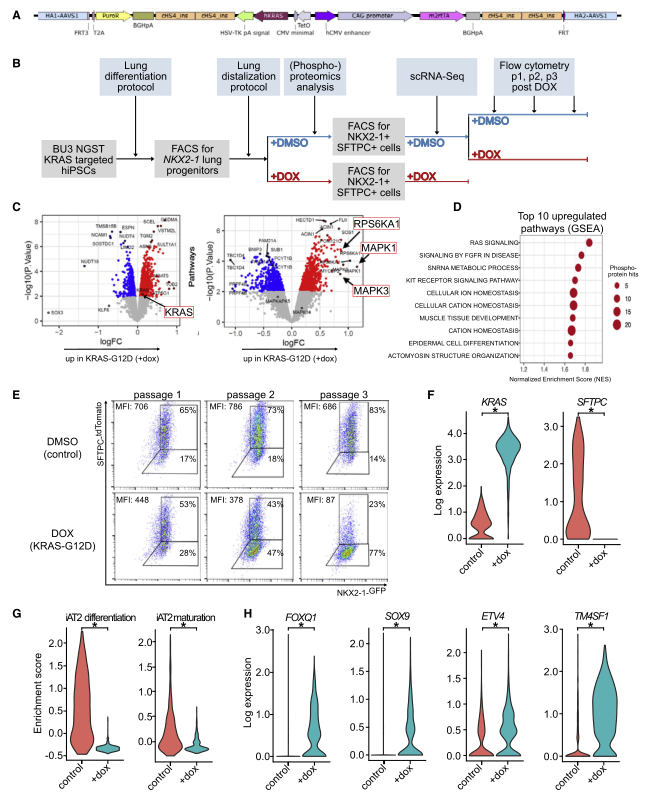
圖 3 人 iAT2s 下調 KRASG12d 表達的分化和上調祖細胞的標記
為了驗證 KRASG12D 誘導后早期 AT2 分化標志物的丟失是否也可以在人類細胞中觀察到,研究者又設計了一個 IPSC 系,允許多西環素(Dox) 調節 iPSC 衍生的 AT2(IAT2) 細胞中 KRASG12D 的激活。利用 IPSC 系 BU3 NKX2-1-GFP;SFTPC-tdTomato(NGST),其中包括分別針對內源性 NKX2- 1 和 SFTPC 基因座的 GFP 和 tdTomato 報告基因,將 KrasG12D 盒與 Dox 誘導啟動子一起整合到 AAVS1 基因座中(圖 A)。接下來將 iPSCs 分化為 NKX2-1 + 肺上皮祖細胞,通過 FACS 篩選 NKX2-1GFP + 細胞,并使用肺定向分化方案生成遠端肺泡球(圖 B)。為了更好地了解 SFTPC 的丟失,作者進行了 scRNA-seq(圖 B)。使用 10X Chromium 平臺,分析了 775 個 DMSO 和 1,322 個經過 dox 處理的細胞的轉錄組,并進行了 DE 分析。所有細胞的無偏分析顯示了 3 個細胞簇,對照 iAT2 細胞歸為一個簇。DE 分析顯示在兩個經 dox 處理的群集中 KRAS 均顯著上調,其中之一也顯示了增殖標志物(例如 MKI67,TOP2A 和 CDK1)的顯著上調(圖 F)。相反,在對照簇中多個 AT2 細胞基因被顯著上調(例如,LPCAT1,SFTPB,SFTPC,CRLF1,CTSH,SLC34A2,NAPSA 和 PGC)。
與這一觀察結果一致,先前發表的 iAT2 細胞分化(SFTPB、SFTPC、SFTPD、CLDN18、LAMP3、SLC34A2、IL8 和 NAPSA) 和成熟(SFTPA1、SFTPA2、PGC、CXCL5 和 SLPI) 基因集和來自 Panglao 數據庫的 20 個小鼠與人共享的 AT2 細胞標記在 DOX 處理的 iAT2 細胞(圖 G) 中顯著下調,作者在 GEMM 和小鼠器官數據中也發現了 TF ETV5。此外,TFs FOXQ1 和 ID1 以及發育和祖基因 SOX9 和 ETV4 均被上調,這也與我們的鼠類數據一致(圖 H)。經 dox 處理的 iAT2 細胞中另一個顯著上調的轉錄物是 TM4SF1,報道為 AT2 標記,在體內再生過程中富含 Wnt 反應細胞(圖 H)。
人 iAT2 細胞結果表明 KRASG12D 導致 iAT2 分化和成熟標志物的下調以及祖細胞和發育標志物的上調,從而證實了 GEMM 和鼠類器官模型的結果。
四、人早期 LUAD AT2 細胞分化成熟標志物下調
為了評估在 GEMM、小鼠類器官和人 iAT2 細胞模型中觀察到的 AT2 細胞特性的喪失是否也發生在肺癌患者中,作者對激活了 KRAS 突變的 LUAD 樣本和來自兩期 IA LUAD 患者的癌旁組織(距離腫瘤 >2 厘米)進行了 scRNA-seq (圖 A)。非監督聚類確定了上皮(EpCAM+)、成纖維細胞(COL1A1+) 和內皮(PECAM1+) 細胞亞群(圖 B、E)。上皮細胞進一步分為 AT1(PDPN+)、Club(SCGB1A1+)、纖毛(FOXJ1+) 和兩個不同的 AT2 細胞簇,一個由正常肺組織的 AT2 細胞組成,另一個由 LUAD 的 AT2 細胞組成(圖 C -E)。來自正常肺的 AT2 細胞以 SFTPB 和 SFTPD 高表達為特征,而來自 1A LUAD 階段的 AT2 細胞具有 SFTPD 低表達(圖 E)。有趣的是,AT2 細胞是在 LUAD 和正常肺組織中形成不同簇的上皮細胞類型,而其他細胞類型卻聚集在一起(圖 B 和 C),這與我們在 KRASG12DGEMM 中的觀察結果一致。接下來,作者檢查了來自 Panglao 數據庫的小鼠和人類之間共有的 20 種 AT2 細胞標記在 LUAD 患者的 AT2 細胞中的表達。所有 20 種標記物均在正常肺和 LUAD AT2 細胞中高表達,但在其他細胞類型中均未高表達,從而證實 AT2 細胞亞群注釋在正常肺和 LUAD 中是合適的(圖 F)。但是,與正常肺的 AT2 細胞相比,IA LUAD 階段的 AT2 細胞表達的這些標志物水平降低,這與作者在 GEMM,鼠類器官和人類 iAT2 細胞模型系統中的發現一致(圖 F)。作者認為這是人類早期 LUAD 患者樣品中 AT2 細胞特征丟失的首篇文獻。

圖 4 GEMM,鼠和人類器官模型以及早期 LUAD 患者數據集的比較
為了進一步比較四個 scRNAseq 數據集,作者使用 DE 分析獲得的基因集和先前發布的基因集,計算了鼠類 KrasG12D 類器官數據集中每個細胞的 Z -score。如預期的那樣,來自 GEMM 的對照 AT2 細胞與對照鼠類器官 AT2 細胞相關。類器官控制 AT2 群 C1 與 GEMM 模型中的 AT2 細胞 YFP+ 群 marker 基因相似(圖 G)。此外,具有致癌性 KRAS 的鼠類類器官細胞和具有致癌性 KRAS 的 GEMM 細胞在轉錄上是相似的。鼠類器官 C0 和 C2 與 AT2 細胞的 YFP + GEMM 相關。人類 KRAS iAT2 和 KRAS 突變患者數據集與鼠類 KRASG12D 細胞 marker 基因相似,其中 iAT2 和患者細胞與 C0 相似。此外,作者從一份使用 KrasG12DGEMM 的報告(Neidler 等人,2019)中發現,研究者的鼠類器官與肺癌進展(“LUAD 進展”)的基因表達特征相關。類器官的數據集還與 HALLMARK_ WNT 基因集,證明了研究者開發的類器官可代替 GEMM,因為已顯示 Wnt 途徑在肺癌進展中起重要作用。
總結
綜上所述,作者的數據表明,成熟的 AT2 轉錄程序的減少是 KRAS 驅動的 LUAD 啟動的重要早期步驟。此外,在 GEMM 和人類 IA LUAD 期患者中證明,在 KRAS 腫瘤發生的早期階段,只有 AT2 細胞轉換到轉錄上截然不同的狀態。此外,體外誘導的類器官系統囊括了早期 LUAD 進展的核心成分,為肺癌生物學研究提供了簡便的模型。
更多伯豪生物人工服務:

