
伯豪生物官網新消息,單細胞測序技術(ATAC-Seq 與 scRNA-Seq)在胚胎發育過程研究提供研究支持。
伯豪生物單細胞測序技術服務面向科研領域與臨床領域工作者,單細胞測序技術服務哪家強,中國上海找伯豪。
在胚胎發育過程中,造血干細胞(HSCs)需要迅速分化為成熟的血細胞。當前主要通過小鼠和體外模型系統來了解胎兒造血干 / 祖細胞(HSPCs)。研究表明在發育過程中,胎兒的造血功能包括不同器官中稀有造血干細胞的分化、遷移。人類確定性造血作用始于背主動脈造血簇中 HSCs 的出現,這些 HSCs 在 4 PCW 首先定位于胎兒肝臟并進行擴張,在 10.5 PCW 時,造血部位轉移至骨髓并建立成人造血功能。
近幾年的研究報道了在小鼠模型和成人中,通過細胞表面標記分離的數千個單個造血細胞的轉錄本表達具有異質性。研究人員采用 scRNA-seq 技術對成人骨髓和胎兒肝臟造血進行分析研究,發現 HSCs 和多能祖細胞(MPP)的亞群具有協同表達的標記基因;此外,成人骨髓表型 HSPCs 的 scATAC-seq 數據表明表型 MPPs 在染色質可及性方面存在差異。然而 HSCs 潛在的命運決定機制目前仍尚不清楚。
基于此,劍橋大學血液學系 Ana Cvejic 教授團隊應用 scRNA-seq 和 scATAC-seq 技術對來自胚胎肝臟和骨髓的 8,000 多個免疫表型 HSPCs 進行綜合分析,探索人類發育過程中造血功能的調節機制。該項工作以“Integrative single-cell RNA-seq and ATAC-seq analysis of human developmental hematopoiesis”為題發表在 Cell Stem Cell 上。

圖片文章發表于 Cell Stem Cell
為獲取胚胎發育期間造血細胞的全部譜系,研究者從 17 – 22 PCW 的胚胎肝臟、股骨和髖骨中對表型確定的血液群體進行單細胞分類,并對 15 個胚胎的單個細胞進行 scRNA-seq 檢測(圖 1)。基于差異表達分析和標準化表達顯著性排名前 20 的標記基因,標注了 23 個不同的群體,發現在肝臟或股骨中檢測不到任何 T 細胞或先天淋巴細胞(ILCs),單細胞分析顯示在所有免疫表型定義的干細胞和祖細胞群體中存在大量的轉錄異質性,其中一些表型祖細胞群體(如 HSCs,MPPs,CMPs,GMPs,MEPs 和 CLPs)由 10 多個不同的轉錄表型定義群體組成,這進一步證明人類臍帶血的祖細胞室具有高度的異質性。此外,該研究分析表明當前使用的細胞表面標記物不能很好地預測人類胚胎造血祖細胞的轉錄狀態。

圖 1. 人類胚胎造血的單細胞轉錄組分析。來源:Cell Stem Cell
接下來,研究者使用力導向圖繪制算法推斷了人類胚胎發育期間造血細胞的分化軌跡。結果顯示 HSCs/MPPs 位于軌跡頂端,并且在 HSCs/MPPs 下游,研究者鑒定了三個高度增殖的寡能祖細胞群,即 MEMPs(紅系細胞、MKs 和肥大細胞);GPs(粒細胞);LMPs(淋巴樣細胞、單核細胞和樹突狀細胞)。并使用 Scanpy 的 paga_path 函數顯示了沿三條分化途徑(MEMPs、GPs 和 LMPs)的譜系特異性基因動態表達。然后利用 SCENIC 通過分化軌跡識別出 HSPCs 和成熟血細胞中 162 個調節子,其中 HLF 和 HOXA9 是 HSCs/MPPs 中的主要調節子,且 HSC/MPPs 簇在轉錄上為高度未成熟的細胞群。此外,研究者對 HSCs/MPPs- cycle 和 HSCs/MPPs 進行 DE 分析,結果顯示 HSCs/MPPs- cycle 增加了糖酵解相關基因的表達,除了 HSCs/MPPS-Cycle 簇中存在轉錄啟動外,HSCs/MPPs 和 HSCs/MPPs-Cycle 之間沒有其它轉錄差異(圖 2)。

圖 2. 人類胚胎造血細胞的分化軌跡。來源:Cell Stem Cell
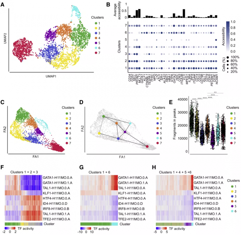
由于技術限制,scRNA-seq 難以檢測低豐度轉錄本(如轉錄因子 TFs),而通過染色質的可及性可推斷出這些 TFs 的活性,因此整合 scRNA-seq 和 scATAC-seq 方法具有重要意義。研究者利用 scATAC-seq 檢測了人類胚胎 Lin- CD34+ CD38- 細胞的單細胞染色質可及性,分別對 18、20 和 21PCW 胚胎的肝臟和股骨中的 4,001 個細胞進行了測序,基于 SNN 算法,共得到 7 個不同的可明顯分離的集群。此外,從 7 個 scATAC-seq 集群中構建了一個力導向圖,其軌跡顯示染色質可及性與胚胎 HSCs / MPPs 分化之間存在明顯的趨勢。接下來,研究者使用 chromVAR 計算不同簇中可及性 TF 序列基序,沿著軌跡推斷確定的兩個分支,可觀察到譜系特異性造血 TF 基序的可及性的動態變化(如 GATA1、TAL1、KLF1、HTF4、ID4、IRF8 和 TFE2),其中 GATA1 是紅系細胞、巨核細胞和肥大細胞分化的重要調節因子,且僅在 scRNA-seq 數據集中的 MEMP 簇中表達;TAL1 有兩種不同的結合基序,在胎兒造血過程中,這兩種基序在不同的造血祖細胞中均具有活性;CEBPD 和 IRF8 的活性對髓系和樹突狀細胞的分化至關重要;ID4 和 HTF4 參與淋巴系的建立;這與 scRNA-seq 數據中的觀察結果一致(圖 3)。

圖 3. 人類胚胎造血細胞的單細胞染色質可及性分析。來源:Cell Stem Cell
目前尚無人類胚胎 HSPCs 的染色質可及性圖譜,研究者基于基因體可及性繪制細胞圖譜來整合 scRNA-seq 和 scATAC-seq 數據。首先使用 6 種豐富的細胞類型對 scRNA-seq 實驗中篩選出的 CD34+ CD38- 細胞進行分類,結果顯示 scATAC-seq 數據集中指定細胞類型的頻率與 scRNA-seq 數據中的頻率高度一致,這表明染色質可及性和轉錄組具有相關性。然而,不同類型的細胞在整個軌跡上有相當大的混合,如 HSCs/MPPs-Cycle 廣泛分布在七個集群中,這表明在 HSCs/MPP 群體中存在廣泛的染色質啟動,從而導致了異質性。之后研究者比較了 7 個集群中 HSCs /MPPs 中選定的譜系特異性 TF 基序的可及性,結果顯示在轉錄同源的 HSCs/MPPs 集群中,一些先于基因表達的 TFs 的活性存在顯著差異(圖 4)。研究者進一步探索分化過程中染色質可及性和基因表達之間的“時滯”,結果顯示在 HSCs/MPS 中,GATA1- 調節子靶基因的啟動子在任何明顯基因表達之前均是開放的,這證實 HSCs/MPP 中染色質的可及性早于轉錄變化。

圖 4. scRNA-seq 和 scATAC-seq 數據整合。來源:Cell Stem Cell
考慮到常用的分離純祖細胞群體分選標記法的局限性,研究者基于細胞表面標記設計了一種針對 HSCs / MPP 的新的熒光激活細胞分選策略(簡稱 CD-REF),使用 CD-REF 分選板對股骨 BM 細胞進行分選,結果顯示標記為 HSCs / MPP 和 HSCs / MPPs-Cycle 簇的 CD-REF 細胞約占 88%。為了評估 CD-REF 細胞譜系輸出的分化潛力和穩健性,研究人員在小鼠 MS5 飼養層或更具生理相關性的人類胎兒間充質干細胞(fMSCs)上對三個胎兒的單個細胞進行了分選,結果顯示 MS5 和 fMSCs 上分別存在著四系、三系、雙系、單系和未分化的譜系集落。接下來,又對單個 CD-REF 和免疫表型 HSCs 進行了分類,結果顯示 CD-REF 在胎兒肝臟和骨髓中富集了多譜系輸出的細胞群,且 CD-REF 細胞具有與表型 HSCs 相當的多潛能性和譜系輸出能力,這與前述分化軌跡探究一致,再次驗證 CD-REF 代表了高富集的 HSC/MPPs 群體(圖 5)。

圖 5. 改進分選策略以分離胚胎 HSCs/MPPs。來源:Cell Stem Cell
HSC / MPP 簇中的細胞來源于肝臟,股骨和髖部,這為評估起源于胚胎肝臟或骨髓的 HSC/MPP 群體中潛在的定性和定量差異提供了機會。研究者首先對處于不同細胞周期狀態的肝臟和股骨細胞的數量進行了 Fisher 高精度檢驗。結果顯示,在股骨和肝臟中,大多數 CD-REF 細胞處于 G0/G1 期,而肝臟中處于 S -G2- M 期的細胞數量幾乎是股骨的兩倍。KS 和 MWW 檢驗顯示,與肝臟相比,股骨中 HSCs/MPPS 中基因表達數量也比較少,但股骨中 HSCs/MPPs 顯著上調了與核小體組裝、染色質組裝和 DNA 組裝有關的基因,而肝臟中 HSC/MPPs 顯著上調了與肌動蛋細胞骨架重塑、細胞粘附和遷移有關的基因(圖 6)。


圖 6. 股骨和肝臟細胞在不同細胞類型之間的統計學差異。來源:Cell Stem Cell
綜上所述,該研究提供了來自肝臟和骨髓的胚胎 HSPCs 的高分辨率轉錄和染色質可及性圖譜,為今后在血液病理學和再生醫學的背景下研究人類發育造血提供了重要參考。
參考文獻:
Ranzoni AM, Tangherloni A, Berest I, Riva SG, Myers B, Strzelecka PM, Xu J, Panada E, Mohorianu I, Zaugg JB, Cvejic A. Integrative Single-Cell RNA-Seq and ATAC-Seq Analysis of Human Developmental Hematopoiesis. Cell Stem Cell. 2020 Dec 15: S1934-5909(20)30553-1. doi: 10.1016/j.stem.2020.11.015. PMID: 33352111.
轉載:測序中國(侵刪)
更多伯豪生物人工服務:

