文章標題:Oncolytic virotherapy-mediated anti-tumor response: a single-cell perspective
發表期刊:Cancer Cell
影響因子:31.74
文章導讀
所有疾病中,肝癌致死率第三,而肝細胞癌(Hepatocellular Carcinoma , HCC)約占所有肝癌發病率的 90%。盡管現免疫療法對多種腫瘤適應癥有臨床益處,但肝癌的應答率卻低得多,因此明確肝癌微環境中免疫細胞的動態變化特征對于提高免疫治療效果至關重要。本文結合兩種單細胞 RNA 測序技術(10x Genomics 和 SMART-seq2),從肝癌組織和其他 4 個免疫相關部位分離 CD45+ 細胞進行單細胞測序,生成了 HCC 單細胞免疫圖譜,并且初次系統地探索和比較了 HCC 腫瘤、鄰近肝臟、肝淋巴結 (LN)、腹水和血液中免疫細胞的細胞組成、功能狀態、發育軌跡和細胞相互作用,使我們對 HCC 免疫微環境的動態變化有了更深層的理解。
科學問題
腫瘤微環境(TME)的細胞成分高度復雜,髓細胞和淋巴細胞在炎癥、腫瘤免疫逃避和免疫治療反應中發揮重要作用。TME 中髓細胞的存在通常與患者生存率的改變有關。據報道,腫瘤相關巨噬細胞(TAM)可阻止 T 細胞識別和殺傷腫瘤細胞;在小鼠模型中,傳統樹突狀細胞(DC)亞群(cDC1 和 cDC2)遷移到腫瘤引流淋巴結和原始 CD8+ 或 CD4+ T 細胞。然而,肝細胞癌患者 TAM 和 DC 亞群的特征和功能尚不清楚。作者之前已經通過單細胞 RNA 測序(scRNA-seq)對肝癌中的 T 細胞進行了表征,但總體免疫圖譜仍然未知。
實驗設計

實驗分組
16 名未接受治療的肝癌患者的癌組織、癌旁組織、淋巴結、外周血和腹水中分選的 CD45+ 免疫細胞
實驗關鍵技術:10x Genomics,SMART-seq2
實驗結果
1. HCC 免疫細胞圖譜
作者選取 16 名肝癌患者癌組織、癌旁組織、淋巴結、外周血和腹水中分選的 CD45+ 細胞,分別使用 10x Genomics 和 SMART-seq2 兩種方法進行單細胞測序,將 10x 產生的 66,187 個細胞和 SMART-seq2 產生的 11,134 個細胞數據整合聚類,揭示了 HCC 中的主要免疫細胞類型,包括 T 細胞、NK 細胞、髓細胞、B 細胞、漿細胞和 ILC。T、NK 和骨髓細胞進一步細分,分別產生 14、9 和 14 個亞群。進一步分析細胞組成發現,免疫細胞類型表現出不同的組織偏好,T 細胞中,調節性 T (Treg) 細胞和耗竭的 CD8+ T (Tex) 細胞,增殖性 T 細胞,在腫瘤中富集,而髓系細胞主要在腹水中富集。

2. 腹水中的淋巴細胞和髓細胞起源不同
為探究腹水中細胞的潛在起源,作者假設腹水中的免疫細胞是從其他組織中積累的。分析發現,骨髓細胞主要映射到腫瘤細胞,淋巴細胞主要映射到血液、腫瘤和鄰近肝臟中,而在腹水中富集的亞群 Mφ-c5-VCAN 和 Mφ-c6-MARCO 主要映射到腫瘤衍生細胞。基于線粒體突變的譜系追蹤結果顯示,腫瘤組織和腹水中的細胞具有共同譜系。
隨后作者研究了腹水和其他組織中巨噬細胞的關系。基于線粒體突變的系統發育樹和 RNA 速度分析顯示腹水中的淋巴細胞和巨噬細胞的特定亞群可能源自腫瘤,巨噬細胞存在從腫瘤到腹水的遷移過程。

3. 腫瘤中的巨噬細胞呈現兩種不同的狀態(TAM-like 和 MDSC-like)
對巨噬細胞重新聚類,共細分為 6 個巨噬細胞簇,其中 Mφ-c1-THBS1 和 Mφ-c2-C1QA 在腫瘤組織中富集,根據基因的整體表達情況確定 Mφ-c1-THBS1 為 MDSC 樣巨噬細胞,Mφ-c2-C1QA 為 TAM 樣巨噬細胞。生存分析結果顯示,TAM 樣巨噬細胞與不良預后相關。TAM 樣細胞的兩個特征基因 SLC40A1 和 GPNMB 此前也被報道與不良預后相關。因此,作者使用 CRISPR-Cas9 技術敲除了 THP- 1 單核細胞來源巨噬細胞的 SLC40A1 或者 GPNMB 基因,結果證實 GPNMB 促進巨噬細胞產生 TNF-α,而 SLC40A1 促進促炎細胞因子但抑制 IL1β 的產生,暗示 TAM 樣巨噬細胞可能在炎癥反應中起重要作用。

4. LAMP3+ DCs:在腫瘤中具有潛在遷移能力的成熟 DCs
隨后,作者將研究重點集中在腫瘤中富集的 DC 亞群。根據基因表達情況,確認 DC-C1-CD1C 為 cDC2,DC-C3-CLEC9A 為 cDC1,而 DC-c4-LAMP3 不同于已知的 DC 亞型,表達成熟標記和遷移標記。據報道 LAMP3 與 CD40L 刺激下的 DC 成熟有關,因此作者進一步檢查了 LAMP3+ DC 與其他 DC 亞群之間的關系。經體外刺激實驗和 scRNA-seq 分析,結果證實體外成熟刺激誘導 LAMP3+ DCs 的產生。此外作者還發現了 3 個特殊的亞群:C07,對應 cDC2 到 LAMP3+ DCs 之間的過渡階段,而 C09 和 C10,對應 pDCs 和 LAMP3+ DCs 之間的過渡階段,處于過渡階段(C07 和 C09)的細胞表現出向 LAMP3+ DCs 的強烈定向流動。遷移能力分析結果顯示,在 LAMP3+ DC 中,腫瘤衍生細胞表現出向 LN 中細胞的定向流動。綜上,本次分析確認樂 HCC 中具有成熟特征的 LAMP3+ DCs,這些細胞可能源自 cDC1 和 cDC2,并表現出向 LN 遷移的能力。

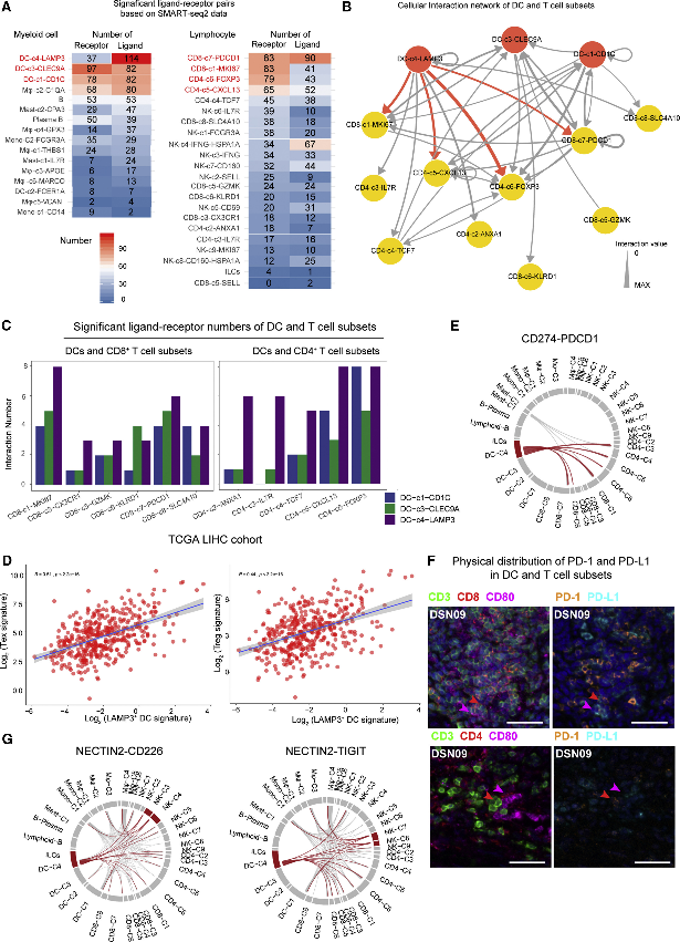
5. DCs 與淋巴細胞的相互作用關系
為了研究骨髓細胞和淋巴細胞之間的相互作用,作者通過分析免疫相關的配體 - 受體(LR)對以深入了解細胞簇之間的調節關系。結果顯示,腫瘤組織中的 DC 亞群通過 CD28/B7 家族和白細胞介素 -15,與 Tex 細胞、增殖性 T 細胞與 Treg 細胞相互作用。LAMP3+ DCs 在三個 DC 亞群中表現出高的配體數量,可通過遷移趨化因子吸引 T 細胞,利用 CD274/PDCD1LG2-PDCD1 軸來調節多種類型的 T 細胞,并可能與 T 細胞功能障礙有關。

參考文獻:
1. Zhang Q, He Y, Luo N, et al (2019) Landscape and Dynamics of Single Immune Cells in Hepatocellular Carcinoma. Cell 179:829-845.e20. https://doi.org/10.1016/j.cell.2019.10.003.
