伯豪生物
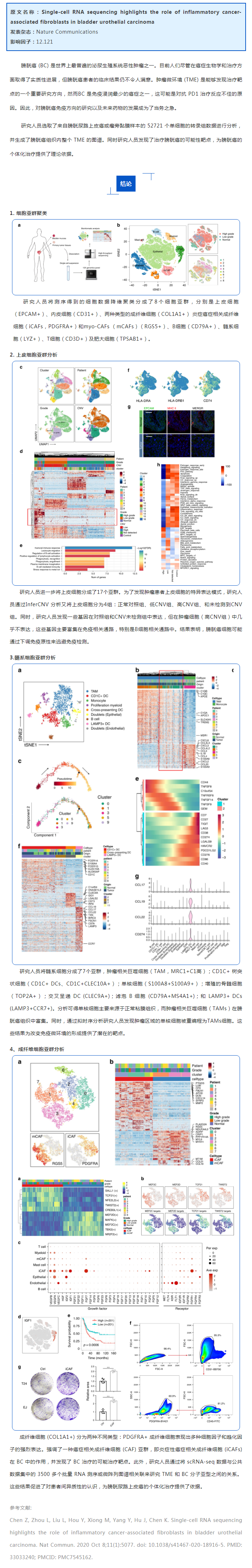
文獻解讀 | 單細胞測序研究膀胱癌中癌癥相關成纖維細胞
發布時間:2022-04-28 瀏覽次數:7590
服務科技創新,護航人類健康!m.qq168.com.cn

文獻解讀 | 單細胞測序研究膀胱癌中癌癥相關成纖維細胞



咨詢客服 - 伯豪生物




在線客服
登錄/注冊
在線留言
返回頂部